Integrated ecosystem assessment for the transition areas between the east plateau zone and the southeast mountain-canyon zone of the Tibetan Plateau: A case study in Qamdo city, Tibet, China

  • DAI Xue , 1, 2, 3 ,
  • YU Zhongbo , 1, 2, 3
Expand
  • 1. The National Key Laboratory of Water Disaster Prevention, Hohai University, Nanjing 210098, China
  • 2. Joint International Research Laboratory of Global Change and Water Cycle, Nanjing 210098, China
  • 3. College of Hydrology and Water Resources, Hohai University, Nanjing 210098, China

Received date: 2022-07-12

  Accepted date: 2022-10-19

  Online published: 2023-07-04

Abstract

Qamdo city lies in the typical transition areas between the east plateau zone and the southeast mountain-canyon zone of the Tibetan Plateau. Affected by climate change and human activities, a series of environmental problems have emerged in Qamdo city in recent decades. A comprehensive assessment of this ecosystem is not only an important prerequisite for understanding this kind of ecosystem in the Tibetan Plateau, but also an urgent need for protection practice of this fragile ecosystem. Hence, this study made an integrated ecosystem assessment for the city from the perspectives of ecosystem functionality, stability, and key ecosystem services. The changes and risks in this ecosystem in recent two decades were then revealed. The findings can help to understand the evolution and its underlying mechanisms of this typical ecosystem in the Tibetan Plateau. It also provides theoretical and data support for the ecological protection of this area. Results show that: (1) the ecosystem function index (EFI) of Qamdo is relatively high in the forest ecosystems in the southeast, while it is relatively low in the tundra, desert, and grassland ecosystems in the southwest and northwest. The regional averaged EFI is 0.80, with 75% of EFIs ranging from 0.70 to 0.90. (2) The ecosystem stability index (ESI) of the study city is relatively low in the southeast, but it is relatively high in the southwest and northwest. The regional averaged ESI is 0.008, with 75% of ESIs ranging from 0.004 to 0.013. (3) During 2000-2020, EFIs of Qamdo increased but ESIs decreased. Both changing tendencies of the EFI and ESI were small and not significant (p>0.05). (4) All of the sand fixation ability, soil conservation ability, and water supply ability of the study area are at a high level. But these abilities all decreased during 2000 to 2020, with a changing rate of -2.23 kg/(m2·a), -0.06 t/(hm2·a) (p<0.01), and -5.38 mm/a (p=0.20) for the sand fixation ability, the soil conservation ability, and the water supply ability, respectively. Overall, the slightly increased ecosystem functionality, weakened ecosystem stability, and the reduction of key ecosystem services in the recent two decades indicate the decline of the overall quality of the ecosystem in Qamdo city.

Cite this article

DAI Xue , YU Zhongbo . Integrated ecosystem assessment for the transition areas between the east plateau zone and the southeast mountain-canyon zone of the Tibetan Plateau: A case study in Qamdo city, Tibet, China[J]. GEOGRAPHICAL RESEARCH, 2023 , 42(7) : 1971 -1984 . DOI: 10.11821/dlyj020220748

1 引言

生态系统作为一个开放、动态和整体性的系统,其内部各要素以及要素间均通过不断的物质和能量交换进行着相互作用的动态调节并不断趋于新的平衡,进而实现生态系统的自身演化及其与外部环境的相互适应[1,2]。生态系统综合评估(Integrated Ecosystem Assessment, IEA)[3]是对一定时间、空间范围内的生态系统功能性强弱、稳定性大小以及关键生态系统服务进行量化与评估的科学行为[4,5],可给出对生态系统健康状态的判断,以及综合的生态分析与经济分析,能在评价当前生态系统状态的基础上,预测其未来的发展方向与趋势[6,7]。总体上讲,生态系统综合评估更强调生态系统一系列产品与服务之间的交互作用,具有很强的实践意义,其结果可综合反映生态系统的自身状况及其为人类社会提供服务的能力,能够为生态系统的综合管理提供有关生态系统变化与人类福祉间相互关系的科学信息[6,7]
生态系统综合评估一般包括对生态系统功能的评估、稳定性的评估以及关键生态系统服务的评估[8-10],上述三方面内容共同构成了生态系统综合评估的核心框架。其中,生态系统功能评估侧重于对生态系统生产力的量化[11],生态系统稳定性评估侧重于对生态系统功能波动的量化[12],关键生态系统服务评估则侧重对生态系统各项重要服务供给量的表征,如生态系统防风固沙量、土壤保持量以及水资源供给量等[13-15]。开展系统、全面的生态系统综合评估,形成对其功能、稳定性以及关键生态系统服务现状及其演变的全面认知,识别关键生态问题并提出相应的解决策略,有助于从多个方面理解生态系统的质量水平及其演变,并科学指导人类认识和改造自然生态系统的理论与实践[5,15]
自2001年世界卫生组织、联合国环境规划署及世界银行等机构共同发起“千年生态系统评估(The Millennium Ecosystem Assessment)”项目以来,全球范围内各类生态系统的多层次综合评估得到了里程碑式的发展[1,8,9]。然而,从评估对象来看,目前开展的生态系统综合评估仍具有明显的人类活动导向,即主要集中在人类活动频繁的温带与亚热带,而在人类足迹较少的高寒地区仍相对薄弱[16,17]。如已有的生态系统评估多在北美、欧洲或亚洲沿海等经济发达区域开展,且包含众多与工程项目直接相关的生态系统评估,重点关注特定工程的建设运行对生态系统及其组分的影响[14,15]。就生态系统类型来看,已有的生态系统评估多集中在农田生态系统、森林生态系统、草地生态系统或湿地生态系统,而在人类足迹较少的荒漠生态系统、冻原生态系统以及高寒生态系统开展较少[18-20]。形成上述现象的原因主要有两个:首先,生态系统的退化程度与人类活动强度密切相关,因此人类活动频繁的区域往往也是生态系统退化的热点区域,对其生态系统的评估更具有迫切性[3];其次,以人类利益为出发点的生态系统评估对人类足迹较少的生态系统关注较少,而对与实际生产生活直接相关的生态系统关注更多[4,21]。上述原因共同导致了目前全球高寒、高海拔地区的生态系统评估滞后现象。
20世纪中叶以来,随着全球气候变化的加剧,受人类干扰较弱的生态系统也在变化环境下发生了剧烈演变[20,22]。且随着理论研究的深入及生态环境保护意识的增强,上述生态系统与人类福祉的重要联系也得到了广泛证实并被普遍认同[23,24]。因此,目前亟待加强对上述特定生态系统的综合评估,补足对上述区域生态系统综合评估的研究短板[24]。以昌都市为代表的藏东高原与藏东南高山峡谷过渡区具有高寒、干旱、缺氧的环境特征,受人类活动影响较小[24]。但该生态系统具有含蓄水源、保持水土、维持生物多样性等极其重要的生态功能,是我国西南安全屏障的重要组成部分[23]。近年来,以气温升高和降水格局改变为主要特征的气候变化引发了这一地区自然生态系统的剧烈调整,冰川物质失衡、冻土分布退化以及植被类型演替等生态问题频现,并进一步引发其天气、气候、水循环等多生态要素的一系列演变[20,22-24]。因此,对其生态系统开展综合评估,揭示其功能、稳定性以及关键生态系统服务的变化与风险,对于认识变化条件下的青藏高原生态系统演变具有重要意义,也是对这一脆弱生态系统开展保护实践的重要前提[25,26]
基于此,本文系统评估了位于藏东高原-藏东南高山峡谷过渡区的昌都市近20年来(2000—2020年)的生态系统演变,从生态系统功能、稳定性、以及各关键生态系统服务,包括防风固沙、土壤保持、水资源供给以及维持生物多样性等角度,系统揭示其生态系统的质量水平及其演变特征,并针对其关键问题提出针对性的应对策略与建议,以期为昌都市乃至整个青藏高原的生态环境保护以及我国建设西藏生态安全屏障国家战略的实施提供对策与建议。

2 研究区概况与数据来源

2.1 研究区概况

昌都市位于西藏自治区东南部(93°50′E~99°10′E, 28°20′N~33°30′N),地处横断山脉和三江(金沙江、澜沧江、怒江)流域,是藏东高原向藏东南高山峡谷过渡的重要区域(图1a[27]。金沙江、澜沧江和怒江及其支流在昌都境内自北向南奔流,将西北部较为完整的高原面切割破碎,至东南部形成高原高山纵横相隔、三江深切、岭谷相间的特殊景观。
图1 昌都市基本自然地理特征

Fig. 1 Basic physiographical characteristics of Qamdo city

受垂直地带性及低纬度位置的共同影响,昌都市呈现高原亚温带亚湿润气候,年均气温在2.4~16.6℃的范围内波动,年降水量约477.7 mm,且主要集中在5至9月,此间降水量约占其全年总降水量的77.9%~95.8%(图1b图1c)。昌都市自然植被的垂直地带性明显,海拔3900 m以下主要为温性草甸草原与温性灌丛草原,海拔3900~4400 m的谷坡多分布森林灌丛,海拔4400~4800 m地带则主要分布高寒草甸,至海拔4800 m以上仅分布稀疏垫状植被与裸露岩石。总体来说,草地与森林是昌都市两大主要植被类型,其草地的分布较为广泛,无明显空间聚集特征;森林则主要沿三江流域呈带状分布,并在研究区东南出现集中分布区。

2.2 研究方法与数据来源

2.2.1 数据来源

从功能、稳定性及关键生态系统服务三方面进行的生态系统综合评估,主要涉及两类数据,一为遥感与再分析数据,二为实地调查数据。两类数据的来源及在本研究中的具体应用如下:
(1)遥感与再分析数据。250 m分辨率的MODIS植被指数产品,即MOD13Q1与MYD13Q1用于提取研究区归一化植被指数NDVI与增强型植被指数EVI,NDVI指数同时用于计算研究区植被覆盖度指数。上述遥感观测植被指数均用于定量揭示研究区生态系统的功能与稳定性,并作为植被覆盖因子参与防风固沙量、土壤保持量及水资源供给量的计算。
此外,防风固沙量、土壤保持量以及水资源供给量的计算还使用了研究区90 m分辨率的地形数据SRTM DEM (Version 4)、500 m分辨率的PML-V2蒸散发数据、250 m分辨率的USDA土壤质地数据以及土壤有机碳含量数据。ERA5的风速数据及GLDSA的降雨数据也用于了上述关键生态系统服务量的计算。上述遥感数据与再分析资料均基于Google Earth Engine(GEE)平台进行调用和预处理,并基于R语言进行空间统计与分析。
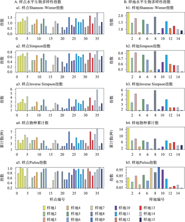
(2)实地调查数据。本研究于2021年春季(5月14日—5月20日)与夏季(7月12日—7月22日)分别进行了两次大规模植被调查。其中,春季植被调查主要进行了植被群落类型的标记。夏季植被调查则对15个样地的37个样方进行了系统样方调查,记录了样方内物种类型、数量、高度、盖度以及生物量等指标,用于评估研究区生物多样性水平。具体植被调查样点的空间分布如图2所示。
图2 实地植被调查样点/样地的空间分布

Fig. 2 Spatial distribution of sample points/plots for the field vegetation survey

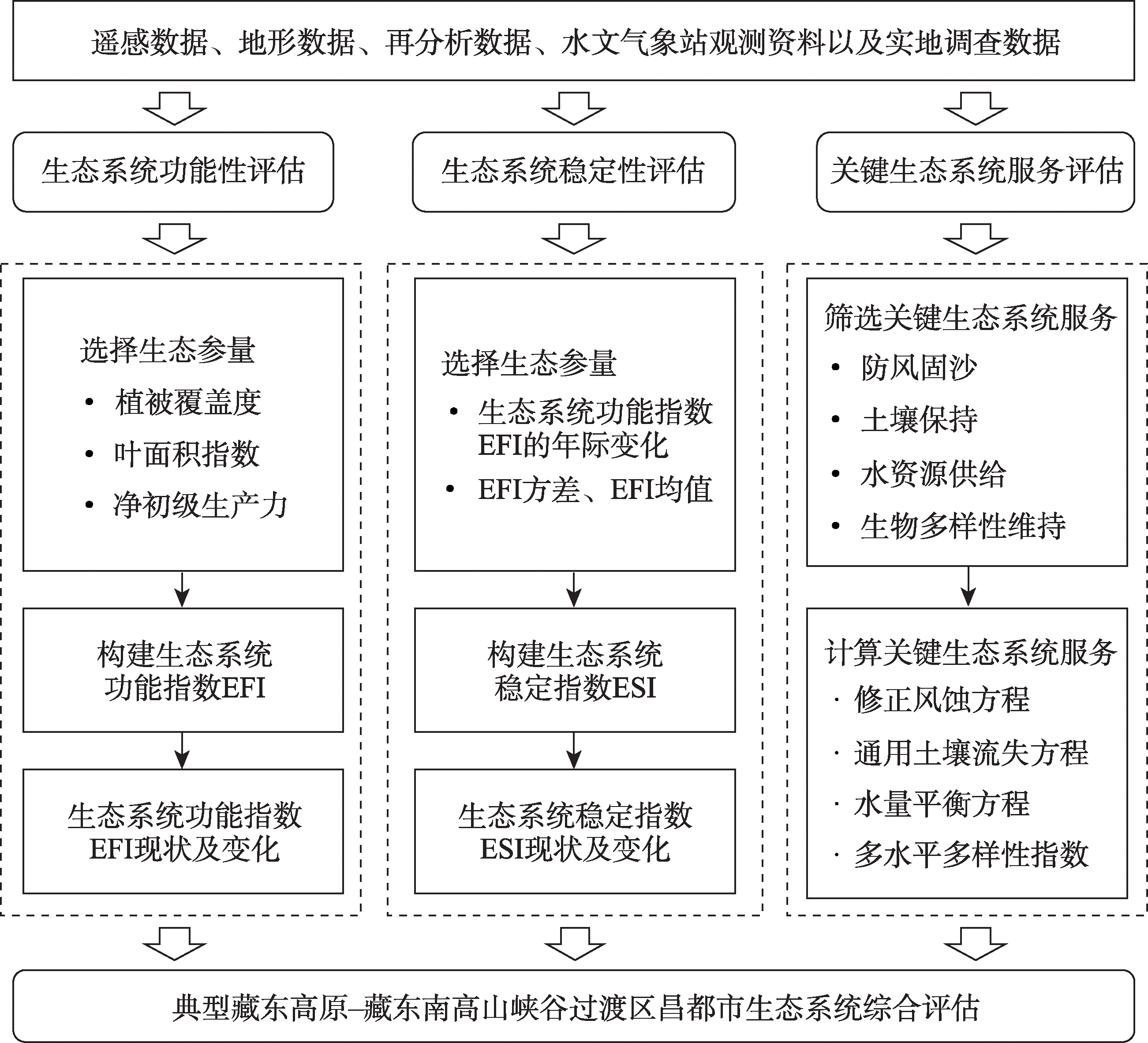
2.2.2 评估思路与方法

本研究构建生态系统功能指数EFI(Ecosystem Function Index)与生态系统稳定性指数ESI(Ecosystem Stability Index),分别以其表征研究区生态系统的功能及稳定性。同时,结合研究区自然地理特征选择防风固沙、土壤保持、水资源供给以及生物多样性维持共四项关键生态系统服务,对其生态系统现状及历史演变进行评估。其中,现状年选择2020年,历史演变的研究时段选择2000—2020年,具体计算中视各类数据可用性进行调整。具体研究思路与框架如图3所示。
图3 研究思路与框架

Fig. 3 Frame, method, and technical route of this study

以下详细说明各生态系统综合评估指标的指示意义及计算方法:
(1)生态系统功能指数EFI。参考联合国千年生态系统评估中的相关术语[1,8,9],定义EFI为生态系统生产力大小的表征指数,其计算综合考虑了叶面积指数、植被覆盖度及植被生产力,且均基于250 m分辨率的MODIS数据获取,具体计算公式为:
E F I i = i = 1 5 j = 1 n ( L A I i , j + F V C i , j + G P P i , j ) n
式中:EFIi为第i年的生态系统功能指数,用近5年的数据计算;LAIi,jFVCi,jGPPi,j分别为第i年第j期的叶面积指数、植被覆盖度以及总初级生产力(均为线性归一化后的值);n为每年的影像期数,因本研究合并了MODIS不同过境时间的Terra与Aqua数据,各植被覆盖度的空间分辨率均为8天,即每年有46幅影像,即n=46。
(2)生态系统稳定性指数ESI。用于表征生态系统维持自身结构与功能稳定的能力,通过量化生态系统功能指数EFI的年际变化实现,计算公式为:
E S I i = S ( E F I i ) D ( E F I ) i
式中:ESIi为第i年的生态系统稳定性指数;SEFIi)为评估起始年至第i年的生态系统功能指数EFI的方差;DEFIi)为评估起始年至第i年的生态系统功能指数EFI的均值。
(3)关键生态系统服务:对生态系统防风固沙量、土壤保持量、水资源供给量以及生物多样性水平的评估均结合遥感与实地调查资料,分别采用修正风力侵蚀模型RWEQ、修正土壤流失方程USLE、水量平衡方程以及多水平(α水平、β水平)植物多样性指数(Shannon-Wiener指数、物种累计数、Simpson指数和Pielou均匀度指数),参照《全国生态状况调查评估技术规范——生态系统服务功能评估》(以下简称《规范》)进行[28]。其中,生态系统防风固沙量与土壤保持量均由潜在风蚀(水蚀)量与实际风蚀(水蚀)量的差值计算。本文对于《规范》中标准方法的改进为:以2000—2020年平均的气候或土壤湿度数据计算潜在风蚀(水蚀)量涉及的风力因子、土壤湿度因子、雪盖因子以及降雨侵蚀力等因子;而以当年的实际气候与土壤湿度数据计算实际风蚀(水蚀)量中的上述因子。因此,相对于《规范》方法的计算结果,本研究得到的研究区防风固沙量或土壤保持量变化反应了其在气候变化情势下的实际变化量,而非仅考虑植被覆盖因子变化后的变化量。

3 结果分析

3.1 生态系统功能指数的现状及年际变化

基于公式(1),计算昌都市2020年生态系统功能指数EFI及其在2002—2020年间的变化情况,结果如图4所示。由图4a可见,2020年昌都市EFI指数的区域均值为0.80,约75%的区域EFI指数值在0.70~0.90的范围内波动。其中,EFI指数的高值主要出现在研究区东南部及三江流域,即森林生态系统的主要分布区,其EFI最高值可达1.83。生态系统功能指数EFI的低值则主要出现在冻原、荒漠或草地生态系统,即研究区西北与西南部,其稀疏植被的EFI低值仅为0.19。由图4b可知,2002—2020年间,昌都市生态系统功能指数EFI呈增长趋势,但此增长速率较低,仅为0.0006 EFI/a,且未达到p<0.05的显著性水平(p=0.63)。即近20年来昌都市生态系统功能虽有所增加,但增速较缓,且统计不显著。
图4 昌都市生态系统功能指数EFI的现状及变化

Fig. 4 EFI (Ecosystem Function Index) of Qamdo city and its changes

3.2 生态系统稳定性指数的现状及年际变化

图5是基于公式(2)计算出的昌都市2020年生态系统稳定性指数ESI及其在2006—2020年间的变化情况。图5a可见,昌都市生态系统稳定性整体偏低,生态系统稳定性指数ESI的区域均值仅为0.008,75%的区域ESI在0.004~0.013的范围内波动;其中,森林分布区的生态系统稳定性相对较高,而以草地为主的区域生态系统稳定性偏低。图5b可见,2006—2020年间昌都市生态系统稳定性指数ESI有降低趋势,年变化速率约为-0.00002 ESI/a,但该降低趋势亦未达到p<0.05的显著性水平(p=0.19)。即近年来,昌都市生态系统稳定性略有下降,但下降速率不高,且并不显著。
图5 昌都市生态系统稳定性指数ESI的现状及变化

Fig. 5 ESI (Ecosystem Stability Index) of Qamdo city and its changes

3.3 关键生态系统服务的现状及年际变化

图6为昌都市生态系统防风固沙量、土壤保持量以及水资源供给量在2020年的基本空间分布及其近20年来的变化情况。图6可见,昌都市生态系统防风固沙量在2020年的区域均值为0.12 kg/m2,且在近年来呈下降趋势,具体数值从2010年的0.53 kg/m2逐步下降到2015年的0.32 kg/m2,并在2020年降至0.12 kg/m2。防风固沙量的区域高值则由西北部的冻原、荒漠生态系统阶段性的向中东部、东部的草地、森林生态系统转移;即其防风固沙量的主导因素在近20年来开始由风力主导型向地表土地覆被(主要为植被类型)主导型转变。此外,近20年昌都市的土壤保持功能亦呈下降趋势,区域平均的土壤保持量变化速率为-0.06 t/(hm2·a),且达到了p <0.01的显著性水平。与此类似的是,近20年间,昌都市生态系统水资源供给量亦呈下降趋势,变化速率为-5.38 mm/a,但此下降趋势未达到统计显著水平(p =0.20)。
图6 昌都市关键生态系统服务的现状及其变化情况

Fig. 6 Key ecosystem services of Qamdo city and its changes

通过对各指标计算过程的中间变量分析发现,研究区近年来防风固沙量的下降主要取决于实际风蚀量的增加,而潜在风蚀量变化不大(防风固沙量=潜在风蚀量-实际风蚀量)。同样的,近年来昌都市土壤保持量的降低也直接取决于实际土壤侵蚀量的增加,而潜在土壤侵蚀量变化不大。值得注意的是,随着近年来气温的升高,研究区的植被覆盖因子显著增加,而实际风蚀量与土壤侵蚀量却不升反降,成为目前青藏高原地区生态系统保护与管理需要密切关注的问题。近期相关研究发现,随着近年来温度的升高,青藏高原蒸散发量急剧增加,因而土壤含水量下降,从而导致其被风蚀或流水搬运的倾向大幅增加,此结论侧面揭示了近年来研究区防风固沙量与土壤保持量降低的原因[29-31]。就水资源供给能力来看,近年来昌都市水资源供给量的降低不取决于降雨量的变化(降水量变化趋势:Slope=-1.21 mm/a,p=0.20),而取决于区域蒸散发量的增加(蒸散发量变化趋势:Slope=3.76 mm/a,p<0.01)。此外,近20年来昌都市蒸散发量的增加也侧面验证了其因土壤含水量降低而引发的生态系统防风固沙量及土壤保持量降低现象。
基于2021年研究区15个样地共37个样方的植被调查数据(图2),本研究从样点水平(即α水平)与样地水平(即β水平)分别对其生物多样性进行了定量评估。因数据限制,此处仅以2021年数据分析其现状特征,未评估其近20年间的变化情况,结果如图7所示。由图7A可见,样点水平的昌都市生物多样性空间差异极大,生物多样性高值多出现在山坡样地的坡中段(如样地1的样点3~样点5),而坡脚与坡顶的生物多样性较低(如样地1的样点1与样点6)。坡脚与坡顶生物多样性较低的原因主要是坡脚受放牧等人类活动干扰较大,而坡顶的林地往往林下植被较稀疏,因而生物多样性偏低。样地水平(图7B)的生物多样性低值一般出现在两种草地生态系统:一是高海拔(4200~4500 m)的缓坡、低山地区(如样地13~样地15);二是山地区域的陡坡阳面(如样地2、样地4与样地12)。前者的环境特征为坡度平缓、土层较厚,该草地类型一般植被覆盖度较高,但生物量低,多发育为优质牧场;其群落结构简单,因此生物多样性低。而山地区域的陡坡阳面则因坡度较陡且蒸散发剧烈而植被覆盖度偏低,物种类型也较单一,因此生物多样性亦较低。
图7 昌都市生态系统生物多样性维持功能

Fig. 7 Biodiversity conservation ability of Qamdo city

4 结论与对策建议

4.1 主要结论

本研究结合实地植被调查、多源遥感及再分析数据,以处于藏东高原与藏东南高山峡谷过渡区的西藏自治区昌都市为研究对象,从生态系统功能、稳定性及关键生态系统服务多角度,系统评估了其生态系统的现状特征及其在2000—2020年间的变化情况,得到如下主要结论:
(1)昌都市自然生态系统的功能性较高但稳定性偏低。2020年生态系统功能指数EFI的区域均值约0.80,75%的区域EFI指数在0.70~0.90的范围内波动。但其生态系统稳定性指数ESI的区域均值仅为0.008,75%的区域ESI指数在0.004~0.013的范围内波动。草地生态系统面积占比较大是其生态系统稳定性偏低的主要原因。2000—2020年,昌都市自然生态系统的功能性增加但稳定性降低,但生态系统功能指数EFI与生态系统稳定性指数ESI的变化速率均较小,且未达到p<0.05的显著性水平。
(2)昌都市生态系统具有较高的防风固沙、土壤保持、水资源供给以及生物多样性维持功能。2020年生态系统防风固沙量的区域均值约0.12 kg/m2,土壤保持量约41 t/(hm2·a)、水资源供给量的区域均值约401 mm/a,且生物多样性在样点(α水平)、样地(β水平)水平都具有较高值。2000—2020年间,昌都市各关键生态系统服务量均呈下降趋势,但仅土壤保持量的变化趋势达到p<0.01的显著性水平。
总体而言,近20年来研究区小幅增长的生态系统功能、减弱的生态系统稳定性,以及关键生态系统服务量的下降共同揭示了其近年来生态系统质量的整体下降。对比已有研究,本研究关于昌都生态系统功能在近年来增长的结论与相关研究在青藏高原其他地区的发现具有很好的一致性[20]。因为随着近年来青藏高原的暖湿化,众多案例研究均在青藏高原不同地区发现了植被生产力的上升趋势,即生态系统功能性的增加现象[20,32-33]。目前关于青藏高原生态系统稳定性方面的研究还相对较少,但有研究通过分析青藏高原部分地区生态系统服务价值量的变化,侧面揭示了其生态系统稳定性的变化。如高艳妮等[32]发现青藏高原三江源区的草地生态系统价值量具有极高的年际变化速率,侧面验证了本研究在昌都发现的草地生态系统稳定性偏低现象,以及近年来昌都因草地生态系统面积增加引发的生态系统稳定性降低现象。在关键生态系统服务变化方面,高雅等[33]的研究在青藏高原特定区域(三江源区)发现了气温与生态系统服务价值总量的负相关关系,并将其归因于随气温升高而降低的生态系统储水价值与保持土壤价值。笔者[30]前期的研究也在青藏高原中部发现了植被覆盖度、土壤含水量等在升温条件下的降低现象。上述发现均直接或间接验证了本研究关于昌都生态系统土壤保持量近年来因升温及蒸散发量增加而下降的现象。

4.2 对策建议

针对近年来昌都市自然生态系统出现的功能性上升、稳定性下降以及关键生态系统服务降低现象,本研究提出维持与提升昌都市生态系统质量的对策与建议如下:
(1)针对昌都市生态系统功能(生产力)提升现象,应加强对其生态系统植被生产与蒸散耗水间权衡与制约关系的研究,平衡和优化各项与植被因子相关的生态系统服务。在气温升高导致植被因子趋好的背景下,应提高对生态系统蒸散耗水及区域生态水文过程的监测,重点关注升温导致的蒸散量增加对区域水量平衡的影响,尤其在蒸散耗水极大的森林生态系统。如加强对覆盖度、生产力等植被因子变化与区域蒸散发、地表/地下径流以及产汇流等水文因子的关系研究,分析植被覆盖度增加、生产力提高与蒸散耗水间的权衡与制约关系,揭示生态水文过程变化对区域水循环及相关生态系统服务的影响,运用生态水文学原理,协调植被生产与生态系统水分可用性的关系,增强青藏高原典型生态系统的生态支撑能力。
(2)关注因草地面积扩大导致的生态系统稳定性降低问题,加强对昌都市草地生态系统的保护。近年来昌都市生态系统稳定性的降低主要取决于草地面积的扩大,因为森林、荒漠以及农田等生态系统稳定性均较高,而草地生态系统的稳定性较低,即草地生产力的年际波动较大。因此,应加强对昌都市草地生态系统的保护力度,以应对因草地面积扩展导致的生态系统稳定性下降问题。如开展对过度放牧草场的保护、抚育与自然恢复,对新扩展草地(如冻原或荒漠转化的草地)的物种多样性与生境结构、功能完整性进行保育与保护,并加大对敏感草地(如坡度较陡、受流水或风力侵蚀较大的草地)的保护力度。
(3)关注因土壤水分失衡导致的水土流失与土地沙化问题,巩固和提升生态系统防风固沙与土壤保持能力。近年来,在植被覆盖因子总体趋好的背景下,昌都市生态系统防风固沙量与土壤保持量不升反降,其主要原因即为蒸散发量增加导致的土壤水分降低。因此,应重点关注生态系统土壤水分失衡导致的土地沙化与土壤保持量降低现象,加强对土壤水分补给量与损失量及其平衡关系的监测,遏制轻度与中度沙化地区的持续沙化倾向,并采取相关措施对已沙化土地进行治理,防止生态系统土壤保持量的降低以及沙化土地的蔓延。

真诚感谢二位匿名评审专家在论文评审中所付出的时间和精力,评审专家对本文的章节安排与逻辑结构、生态系统综合评估方法选择以及结论梳理方面提出了宝贵修改意见,使本文获益匪浅。

[1]
Carpenter S R, Mooney H A, Agard J, et al. Science for managing ecosystem services: Beyond the millennium ecosystem assessment. Proceedings of the National Academy of Sciences of the United States of America, 2009, 106(5): 1305-1312. DOI: 10.1073/pnas.0808772106.

DOI PMID

[2]
Harvey C J, Fisher J L, Samhouri J F, et al. The importance of long-term ecological time series for integrated ecosystem assessment and ecosystem-based management. Progress in Oceanography, 2020, 188(44): 102418. DOI: 10.1016/j.pocean.2020.102418.

DOI

[3]
陈宜瑜, Beate Jessel, 傅伯杰, 等. 中国生态系统服务与管理战略. 北京: 中国环境科学出版社, 2011.

[Chen Yiyu, Jessel B, Fu Bojie, et al. Ecosystem Service and Management Strategy in China. Beijing: China Environmental Science Press, 2011.]

[4]
欧阳志云, 王效科, 苗鸿. 中国陆地生态系统服务功能及其生态经济价值的初步研究. 生态学报, 1999, 19(5): 607-613.

[Ouyang Zhiyun, Wang Xiaoke, Miao Hong. A primary study on Chinese terrestrial ecosystem services and their ecological-economic values. Acta Ecologica Sinica, 1999, 19(5): 607-613.]

[5]
Ruckelshaus M, Mckenzie E, Tallis H, et al. Notes from the field: Lessons learned from using ecosystem service approaches to inform real-world decisions. Ecological Economics, 2015, 115(Jul.): 11-21. DOI: 10.1016/j.ecolecon.2013.07.009.

DOI

[6]
侯鹏, 王桥, 申文明, 等. 生态系统综合评估研究进展: 内涵,框架与挑战. 地理研究, 2015, 34(10): 1809-1823.

DOI

[Hou Peng, Wang Qiao, Shen Wenming, et al. Progress of integrated ecosystem assessment: Concept, framework and challenges. Geographical Research, 2015, 34(10): 1809-1823.] DOI: 10.11821/dlyj201510001.

DOI

[7]
Meng N, Yang Y Z, Zheng H, et al. Climate change indirectly enhances sandstorm prevention services by altering ecosystem patterns on the Qinghai-Tibet Plateau. Journal of Mountain Science, 2021, 18(1): 1711-1724. DOI: 10.1007/s11629-020-6526-0.

DOI

[8]
Ahmed M T. Millennium ecosystem assessment. Environmental Science and Pollution Research 2002, 9(4): 219-220. DOI: 10.1007/BF02987493.

DOI

[9]
Carpenter S R, Group M. Scenarios:Findings of the Scenarios Working Group, Millennium Ecosystem Assessment. Washington: Island Press, 2005.

[10]
Castillo-Eguskitza N, Martín-López B, Onaindia M. A comprehensive assessment of ecosystem services: Integrating supply, demand and interest in the Urdaibai Biosphere Reserve. Ecological Indicators: Integrating, Monitoring, Assessment and Management, 2018, 93(Oct.): 1176-1189. DOI: 10.1016/j.ecolind.2018.06.004.

DOI

[11]
Cramer W, Bondeau A, Woodward F, et al. Global response of terrestrial ecosystem structure and function to CO2 and climate change: Results from six dynamic global vegetation models. Global Change Biology, 2010, 7(4): 357-373. DOI: 10.1046/j.1365-2486.2001.00383.x.

DOI

[12]
Balvanera P, Pfisterer A B, Buchmann N, et al. Quantifying the evidence for biodiversity effects on ecosystem functioning and services. Ecology Letters, 2010, 9(10): 1146-1156. DOI: 10.1111/j.1461-0248.2006.00963.x.

DOI

[13]
Fisher B, Turner R K, Morling P. Defining and classifying ecosystem services for decision making. Ecological Economics, 2009, 68(3): 643-653. DOI: 10.1016/j.ecolecon.2008.09.014.

DOI

[14]
Groot R D, Moolenaar S, Vente J D, et al. Framework for integrated ecosystem services assessment of the costs and benefits of large scale landscape restoration illustrated with a case study in Mediterranean Spain. Ecosystem Services, 2022, 53: 101383. DOI: 10.1016/j.ecoser.2021.101383.

DOI

[15]
Yin L, Zheng W, Shi H, et al. Ecosystem services assessment and sensitivity analysis based on ANN model and spatial data: A case study in Miaodao Archipelago. Ecological Indicators, 2022, 135: 108511. DOI: 10.1016/j.ecolind.2021.108511.

DOI

[16]
An S, Zhu X L, Shen M G, et al. Mismatch in elevational shifts between satellite observed vegetation greenness and temperature isolines during 2000-2016 on the Tibetan Plateau. Global Change Biology, 2018, 24(11): 5411-5425. DOI: 10.1111/gcb.14432.

DOI PMID

[17]
Barnett T P, Adam J C, Lettenmaier D P. Potential impacts of a warming climate on water availability in snow-dominated regions. Nature, 2005, 438(7066): 303-309. DOI: 10.1038/nature04141.

DOI

[18]
Dubayah R O, Sheldon S L, Clark D B, et al. Estimation of tropical forest height and biomass dynamics using lidar remote sensing at La Selva, Costa Rica. Journal of Geophysical Research Biogeosciences, 2015, 115: G00E09. DOI: 10.1029/2009JG000933.

DOI

[19]
Chen Y, Li W, Deng H, et al. Changes in central Asia's water tower: Past, present and future. Scientific Reports, 2016, 6: 35458. DOI: 10.1038/srep39364.

DOI PMID

[20]
底阳平, 张扬建, 曾辉, 等. “亚洲水塔”变化对青藏高原生态系统的影响. 中国科学院院刊, 2019, 34(11): 1322-1331.

[Di Yangping, Zhang Yangjian, Zeng Hui, et al. Effects of changed Asian Water Tower on Tibetan Plateau Ecosystem: A review. Bulletin of Chinese Academy of Sciences, 2019, 34(11): 1322-1331.] DOI: CNKI:SUN:KYYX.0.2019-11-016.

DOI

[21]
Melillo J, 岳天祥. 《中国西部生态系统综合评估》评述二. 地理学报, 2006, 61(1): 110-110.

[Melillo J, Yue Tianxiang. Comments on "Comprehensive assessment of ecosystem in western China". Acta Geographica Sinica, 2006, 61(1): 110-110.] DOI: 10.11821/xb200601012.

DOI

[22]
Gao J, Yao T D, Masson-Delmotte V, et al. Collapsing glaciers threaten Asia's water supplies. Nature, 2019, 565(7737): 19-21. DOI: 10.1038/d41586-018-07838-4.

DOI

[23]
Immerzeel W W, van Beek L P H, Bierkens M F P. Climate change will affect the Asian water towers. Science, 2010, 328(5984): 1382-1385. DOI: 10.1126/science.1183188.

DOI PMID

[24]
Chen D, Yao T D. Climate change and its impact on the third pole and beyond-science direct. Advances in Climate Change Research, 2021, 12(3): 297-298. DOI: 10.1016/j.accre.2021.06.003.

DOI

[25]
马耀明, 胡泽勇, 田立德, 等. 青藏高原气候系统变化及其对东亚区域的影响与机制研究进展. 地球科学进展, 2014, 29(2): 207-215.

DOI

[Ma Yaoming, Hu Zeyong, Tian Lide, et al. Study progresses of the Tibet Plateau climate system change and mechanism of its impact on East Asia. Advances in Earth Science, 2014, 29(2): 207-215.] DOI: 1001-8166(2014)02-0207-09.

DOI

[26]
姚檀栋, 余武生, 杨威, 等. 第三极冰川变化与地球系统过程. 科学观察, 2016, 11(6): 59-61.

[Yao Tandong, Yu Wusheng, Yang Wei, et al. The change of the third polar glacier and the process of the earth system. Science Focus, 2016, 11(6): 59-61.] DOI: 10.15978/j.cnki.1673-5668.201606007.

DOI

[27]
张镱锂, 李炳元, 郑度. 论青藏高原范围与面积. 地理研究, 2002, 21(1): 1-8.

[Zhang Yili, Li Bingyuan, Zheng Du. A discussion on the boundary and area of the Tibetan Plateau in China. Geographical Research, 2002, 21(1): 1-8.]

DOI

[28]
中华人民共和国生态环境部. 全国生态状况调查评估技术规范: 生态系统服务功能评估. https://www.mee.gov.cn/ywgz/fgbz/bz/bzwb/stzl/202106/t20210615_839011.shtml, 2022-06-24.

[Ministry of Ecology and Environment of the People′s Republic of China. Technical specification for investigation and assessment of national ecological status: Ecosystem services assessment. https://www.mee.gov.cn/ywgz/fgbz/bz/bzwb/stzl/202106/t20210615_839011.shtml, 2022-06-24.]

[29]
Ishizuka M, Mikami M, Yamada Y, et al. An observational study of soil moisture effects on wind erosion at a gobi site in the Taklimakan Desert. Journal of Geophysical Research Atmospheres, 2005, 110(D18): D18S03. DOI: 10.1029/2004JD004709.

DOI

[30]
Dai X, Yu Z B, Matheny A M, et al. Increasing evapotranspiration decouples the positive correlation between vegetation cover and warming in the Tibetan plateau. Frontiers in Plant Science, 2022, 13: 974745. DOI: 10.3389/fpls.2022.974745.

DOI

[31]
Fitzjohn C, Ternan J L, Williams A G. Soil moisture variability in a semi-arid gully catchment: Implications for runoff and erosion control. Catena, 1998, 32(1): 55-70.

DOI

[32]
高艳妮, 李岱青, 蒋冲, 等. 基于能值理论的三江源区生态系统服务物质当量研究. 环境科学研究, 2017, 30(1): 101-109.

[Gao Yanni, Li Daiqing, Jiang Chong, et al. Estimation of substance-equivalent of ecosystem services in the Three-River Headwaters Region based on emergy. Research of Environmental Sciences, 2017, 30(1): 101-109.]

[33]
高雅. 三江源区草原生态系统生态服务价值的能值评价. 兰州: 兰州大学硕士学位论文, 2014: 21-30.

[Gao Ya. The emergy evaluation of grassland ecosystem services value in the Three Rivers Source Region. Lanzhou: Master Dissertation of Lanzhou University, 2014: 21-30.]

Outlines

/